同济大学刘健慧团队联合上海交大周滟团队、复旦大学张琦团队提出神经干细胞源性外泌体促进阿尔茨海默病中线粒体生发并重塑其脑区化分布异常
既往研究证明小鼠神经干细胞源性外泌体(NSC-ex)对阿尔茨海默病(AD)有潜在治疗作用并改善了小鼠大脑皮层的线粒体功能。考虑到AD是影响全脑功能状态的疾病,在前期相关研究的基础上,同济大学的刘健慧团队联合上海交大周滟团队、复旦大学张琦团队进一步研究了NSC-ex疗法对多脑区线粒体生发的影响以及运用全脑透明化成像技术分析了治疗前后线粒体生发状态的改变,以探究NSC-ex对于AD可能的潜在治疗靶点。
研究背景
1.阿尔茨海默病(AD)是一种严重性的神经退行性疾病,也是最常见的痴呆形式,其特点是淀粉样斑块(Aβ)沉积、神经纤维缠结及整个大脑的严重神经元和突触损失,进而导致认知能力逐渐下降。目前,没有任何可行的疗法可以预防或逆转AD的进展。AD的发病机制伴随着线粒体中Aβ的积累和线粒体功能障碍。线粒体功能障碍增加活性氧(ROS)水平,减少线粒体ATP产生,诱发能量不足,进一步导致氧化损伤和突触缺陷,最终导致神经元损失。因此,AD病理学和线粒体损伤之间的一系列复杂联系表明,针对有缺陷的线粒体是治疗AD的一个重要方法。Sirtuin1(SIRT1)是一种NAD依赖性去乙酰化酶,可调节对线粒体正常功能至关重要的蛋白质,特别是过氧化物酶增殖体激活受体gamma辅助因子(PGC)-1α。
2.外泌体(Exosomes)的直径从30到150nm不等,是细胞间通讯和传递重要蛋白质和miRNA的信号通路所必需的,可以维持或介导微环境调控。前期研究证明了源自神经干细胞(NSCs)的细胞外囊泡(EVs)可以挽救认知缺陷并改善小鼠大脑皮层线粒体功能。
3.AD诱发的认知障碍伴随着多个脑区能量代谢的异常联动,如海马、大脑皮层、纹状体、小脑、基底前脑和丘脑。传统上,包含海马体和周围皮质区域的内侧颞叶被广泛研究。因此,深入调查多个脑区(最好是全脑)的线粒体代谢状态是非常必要的。传统的免疫荧光结果不能看到全貌,导致个体内部的横向比较有偏差。现在,组织透明化方法允许对完整的甚至是整个组织进行三维成像,并有效地保存空间信息。CUBIC技术能够在全脑水平上快速成像,为多区域同步研究提供支持。
研究方法
1.提取和鉴定NSC-ex。
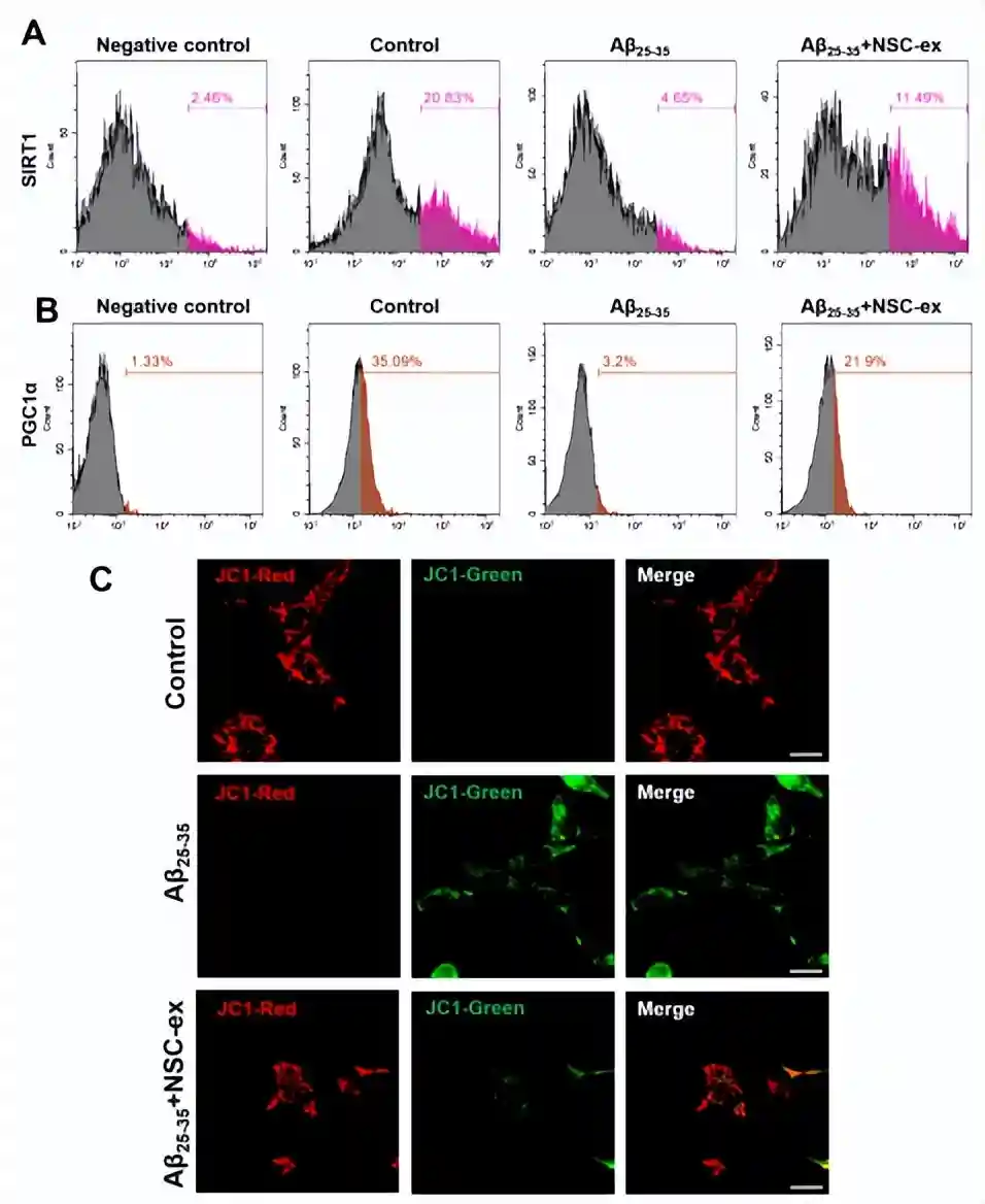
2.应用Aβ25-35诱导小鼠海马神经元细胞(HT22)损伤模型,进行NSC-ex治疗后,评估SIRT1和PGC-1α的蛋白水平和线粒体功能变化情况。
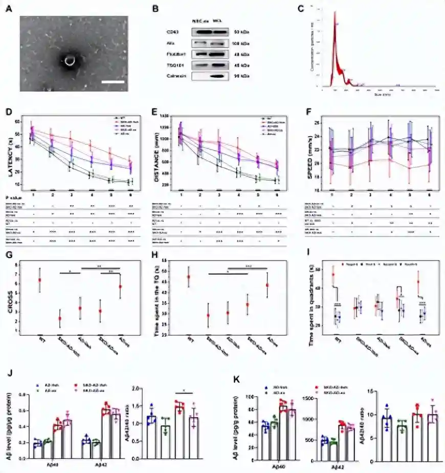
3.研究使用了具有GFAP表达自发荧光标记的APP/PS1小鼠和新构建的一种神经系统SIRT1基因特异性敲除的APP/PS1小鼠,立体定向方式将NSC-ex注入小鼠侧脑室内。应用水迷宫实验评估NSC-ex对两种模型小鼠认知功能的改善作用。应用ELISA试剂盒评估小鼠脑内可溶性和不可溶性Aβ的水平变化。选取4个脑区,即纹状体、海马、皮层和小脑,应用Westernblot法评估几种线粒体生发相关重要蛋白PGC-1α,NRF1和COXIV的水平变化和小鼠海马和皮层SIRT1水平的变化。
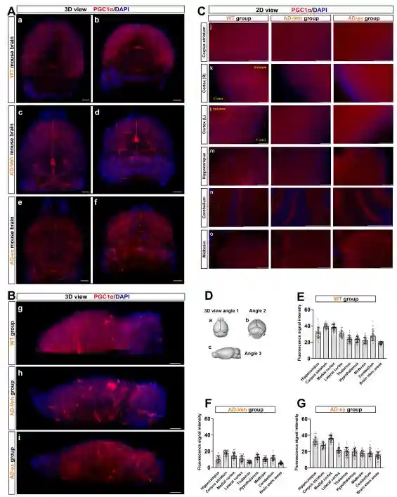
4.使用具有GFAP表达自发荧光标记的APP/PS1小鼠和对照野生小鼠,通过CUBIC全脑成像技术,评估AD进程中和NSC-ex治疗后全脑水平线粒体生发相关蛋白PGC-1α,NRF1和COXIV的变化,评估治疗前后GFAP自发荧光水平的变化。
总结
研究结果证实小鼠NSC-ex可以激活SIRT1,增强线粒体功能,重塑线粒体生发相关重要蛋白PGC1α,NRF1和COXIV的无序空间脑区化分布,减少星形胶质细胞的激活,最终改善认知功能。通过两种AD小鼠模型的对比,研究发现SIRT1基因敲除AD小鼠行为表现更差,多脑区的线粒体生发相关因子水平更低,Aβ水平更高,证明SIRT1基因缺失引起更严重的病理进展和认知障碍。此外,在3种因子中,NSC-ex治疗对于PGC1α的改善更为明显,而NRF1和COXIV的恢复表现有一定相似性。然而,NSC-ex干预只对Aβ水平有轻微的积极作用。总体而言,这项研究结果强调了NSC-ex治疗对AD引起的线粒体生发相关蛋白脑区化异常分布的整体重塑,并提示线粒体功能促进可能是NSC-ex发挥功能的一个重要靶点,在这其间SIRT1-PGC1α相关通路可能发挥了重要作用

图片说明:NSC-ex挽救了AD小鼠模型的认知缺陷,而没有明显降低Aβ水平。

图片说明:NSC-ex促进了Aβ诱导的HT22细胞损伤模型中SIRT1和PGC1α的蛋白分泌,并改善了的线粒体功能。

图片说明:NSC-ex增加了多个脑区的线粒体生发相关因子和SIRT1的蛋白水平。

图片说明:NSC-ex重塑了AD小鼠大脑中PGC1α的脑区化空间异常分布。

图片说明:NSC-ex改善了AD小鼠大脑中NRF1和COXIV的脑区化空间异常分布。

图片说明:NSC-ex在全脑水平上抑制星形胶质细胞的激活。
图示摘要
神经干细胞源性外泌体在全脑层面重塑了线粒体生发相关蛋白的异常分布并促进了阿尔茨海默病小鼠的线粒体功能


团队介绍
刘健慧,教授,主任医师,博士生导师,博士后导师
上海市同济医院麻醉科行政副主任,规培教学基地主任
上海市卫健委优秀学科带头人
上海市浦江人才
主要研究方向:神经退行性疾病,围术期神经认知功能障碍主持国家自然科学基金及省部级课题多项
中国麻醉学会围术期基础与转化医学分会全国委员
中国神经科学学会麻醉与脑功能分会青年委员
第十一届上海市医学会麻醉科专科青年委员

周滟,教授,主任医师,博士生导师
上海交通大学医学院附属仁济医院放射科行政主任
上海市领军人才
中华医学会放射学分会神经学组委员
中国医师协会放射医师分会神经影像专业工作组委员
中国医疗保健国际促进会心血管磁共振分会秘书长
中国老年医学学会放射学分会常委
上海医学会放射专科分会委员会委员兼秘书
上海市医师协会放射医师分会委员
上海抗癌协会肿瘤影像专委会副主任委员

张琦,副研究员,硕士研究生导师
主要研究方向免疫学,主持含国家自然科学基金在内的多个基金项目,发表SCI论文二十余篇
上海医学会输血专科分会委员
中华医学会临床输血学分会青年委员
中国医师协会整合输血医学专委会委员
该研究得到了国家自然科学基金委和上海市科委的支持。
文章摘要:线粒体功能障碍是阿尔茨海默病(AD)的主要特征。既往研究证明小鼠神经干细胞源性外泌体(NSC-ex)对阿尔茨海默病(AD)有潜在治疗作用并改善了小鼠大脑皮层的线粒体功能。考虑到AD是影响全脑功能状态的疾病,在前期相关研究的基础上,实验进一步研究了NSC-ex疗法对多脑区线粒体生发的影响以及运用全脑透明化成像技术分析了治疗前后线粒体生发状态的改变,以探究NSC-ex对于AD可能的潜在治疗靶点。结果显示,NSC-ex可以提高AD小鼠SIRT1水平,增强线粒体功能,重塑线粒体生发相关重要蛋白PGC1α,NRF1和COXIV的无序空间脑区化分布,减少星形胶质细胞的激活,最终改善认知功能。通过对比Aβ25-35和新型神经系统特异性sirtuin1(SIRT1)条件性敲除APP/PS1小鼠模型,发现SIRT1基因敲除AD小鼠行为表现更差,多脑区的线粒体生发相关因子水平更低,Aβ水平更高,证明SIRT1基因缺失引起更严重的病理进展和认知障碍。此外,在3种重塑线粒体生发相关重要蛋白中,NSC-ex治疗对于PGC1α的改善更为明显,而NRF1和COXIV的恢复表现有一定相似性。然而,NSC-ex干预只对Aβ水平有轻微的积极作用。总体而言,这项研究结果强调了NSC-ex治疗对AD引起的线粒体生发相关蛋白脑区化异常分布的整体重塑,并提示线粒体功能促进可能是NSC-ex发挥功能的一个重要靶点,在这其间SIRT1-PGC1α相关通路可能发挥了重要作用。