获取报告请登录未来智库。
1、新能源车空调与燃油车空调主要区别
新能源车空调和燃油车空调系统的区别,主要体现在制冷和制热方面。
(1)制冷工作原理不同
燃油车空调制冷系统和暖风系统工作运行是较为独立的,空调压缩机将气体制冷剂加压,高温高压气体流入冷凝器被液化放热,液态冷媒流经储液干燥器进行过滤干燥,膨胀阀将液态冷媒雾化,喷入蒸发器,蒸发器使冷媒吸热汽化蒸发,蒸发器周围空气降温,鼓风机将蒸发器周围冷气吹入车内,制冷剂再次流入空调压缩机经过以上过程。
新能源空调车制冷模式下,其工作原理与燃油车空调相似,主要区别在于制冷过程由电动压缩机带动。电动压缩机将气态冷媒进行高压压缩,高压气态冷媒经过四通换向阀后,流入车外换热器液化放热,液态制冷剂流经干燥器过滤杂质,电子膨胀阀将制冷剂雾化,车内换热器将雾化制冷剂吸热蒸发,降低蒸发器周围空气温度,鼓风机将蒸发器周围冷气吹入车内,制冷剂再次进入电动压缩机循环以上过程。

(2)制热工作原理区别
燃油车空调暖风系统相比制冷系统工作原理更为简单,燃油车利用发动机余热,对发动机冷却水进行加热。温度较高的冷却水流经加热器芯时,通过加热器芯的散热片将热量传递给空气,鼓风机送风将热量带入车内。

新能源车热泵空调制热工作原理与制冷模式相似,主要区别在于制冷剂的流向。电动压缩机对气态冷媒进行高压压缩,高压气态冷媒经过四通换向阀后,流入车内换热器液化放热,加热车内换热器周围空气,鼓风机送风将车内换热器周围热量带入车内,液态制冷剂继续流经储液干燥器过滤杂质,电子膨胀阀将制冷剂雾化,车外换热器从车外吸热,将雾化制冷剂蒸发,气态制冷剂再次流入电动压缩机,经历以上循环过程。
新能源车空调PTC加热系统分为水暖加热和风暖加热两种模式,两种模式工作原理相似。以PTC水暖加热模式为例,第一步,电子水泵作为动力源,推动循环水进入储液罐。第二步,循环水进入储液罐存储,在此处平衡空调系统压强。第三步,循环水流入PTC加热系统,迅速升温。第四步,高温循环水进入暖风芯体实现换热。第五步,鼓风机将暖风芯体周围热空气吹入车内实现制热,循环水再次流入电动水泵。

热泵空调是未来新能源车空调系统的发展趋势。热泵空调与PTC空调相比差别主要体现在:工作原理不同,主要零部件构成不同,成本不同,能耗不同,低温制热效率不同等。

从制冷模式看,新能源车空调电动压缩机和电子膨胀阀替代燃油车空调压缩机和热力膨胀阀。从制热模式看,新能源车空调分为热泵和PTC两种技术路线,分别利用热量交换和电力转换为热量实现供热,而燃油车空调利用发动机余热实现供热。具体区别如下:
(1)新能源车热泵空调系统制冷和制热模式融为一体,通过四通换向阀可以进行冷暖模式的切换,新能源车PTC空调和燃油车空调制冷和制热系统较为独立;
(2)制冷零部件不同,新能源车空调系统用电动压缩机取代了燃油车空调系统的空调压缩机,新能源车空调内用电子膨胀阀替代燃油车空调的热力膨胀阀。
(3)制热原理不同,新能源车热泵空调制热模式下,电池带动电动压缩机对制冷剂进行处理,通过车内换热器与制冷剂进行热量交换,实现车内供热。新能源车PTC空调制热模型下,电动水泵将循环水推入PTC进行加热,高温水通过暖风芯体将热量传递给空气,实现供热。燃油车空调发动机通过将余热传递给冷却水,通过加热器芯将热量传递给空气,最后鼓风机将暖风吹入车内。
(4)制热零部件不同,新能源车热泵空调在制冷零部件的基础上,通过增加四通换向阀实现制冷制热模式切换,而新能源车PTC空调或燃油车空调的制热系统需要重新设计。新能源车PTC空调的制冷系统和制热系统较为独立,与热泵空调制热系统相比,零部件少了换热器和电动压缩机,增加了PTC加热器。燃油车空调制热系统主要零部件包括加热器芯、管道和鼓风机。

热泵空调的研制生产在制冷剂方面目前存在不同的技术路线,主要包括R-134a、R-1234yf以及R744(CO2)三条技术路线。
对汽车环保要求的提升是推动汽车空调制冷剂的技术路线持续演进的主要原因。在环保政策较为严格的欧盟,在2013年和2017年将分别禁止在新设计车型和生产车型的汽车空调中使用GWP(温室效应)150的制冷剂。美国环保部则分别于2011年和2012年认可R-1234yf和CO2可用于汽车空调制冷剂,同时推动在2021年开始禁止R-134a作为汽车空调条制冷剂。中国也逐步推进汽车空调制冷剂的升级,2014年与美国签署协议就削减氢氟碳化物强温室气体加强合作;中汽协和环保已经在考察R-134a在汽车空调行业的使用情况。

R-134a是一种不含氯原子,对臭氧层没有破坏作用,且具有很高的安全性能的制冷剂,其制冷量和效率与氟利昂接近,在R-1234yf被开发推广之前,是汽车空调领域使用最多的制冷剂。但是R134a的GWP(温室效应)达到1430,成为《联合国气候变化框架公约》中明确要求采取措施限制或削减的氢氟碳化物(HFC),因此在各国汽车行业中被逐步淘汰。
R-1234yf和CO2的环保性能较为接近,其GWP(温室效应)分别为4和1,且都不会对臭氧层产生破坏。但在生产制造过程中,CO2一般是工业副产品,只要对其进行捕获即可获得。而R-1234yf的生产制造过程中则会产生HF、HCL以及CFC等副产物,这些物质易破坏臭氧层以及具有较强的温室效应。因此综合全部生产使用流程而言,CO2的环保性能更高。

从各类制冷剂的热物性能参数来看,R-134a和R-1234yf的参数较为接近,而CO2的热物性参数则相比有较大的差异。由于R-1234yf和R-134a的热物性质类似,因此可以直接将制冷剂灌注到原空调系统正常工作;对于开发新的基于R-1234yf制冷剂的新的空调系统的技术难度也相对较低。由于热物性质的较大差异,CO2空调系统无法直接沿用原有的R-134a空调系统,而需要重新开发设计,技术难度相对较大。
从制热性能上来看,传统R-134a的常规热泵只能在-5℃以上的环境中制热,采用吸气补焓的R134a热泵可以将工作温度降低至-15℃,但是制热能效比COP出现明显下滑,仅有1.45。而R1234yf与R-134a的参数接近,其热泵制热性能不会强于R-134a。与此形成对比的是,CO2系统非常适合热泵工况运行,其在-20℃环境下运行的制热能效比COP仍能达到2,明显优于R-1234yf与R-134a系统。因此未来在电动车热泵空调系统中,CO2系统将逐步成为主流系统。

随着环保政策的稳步推进,R-134a制冷剂被取代已经是成为必然的发展趋势,而选择R-1234yf或CO2作为制冷剂在各个车企之间出现一定分化。
在环保性以及热泵性能以外,从安全性的角度来看,R-1234yf具有中度可燃性,而CO2不具可燃性,因此CO2系统的安全性相对更高。戴姆勒就曾公开质疑R-1234yf的安全性,因为其在碰撞发生后容易发生燃烧并释放有毒气体。
从成本角度来看,R-1234yf是由美国杜邦和霍尼韦尔公司联合研制,已被这两家公司申请了生产工艺专利,使用该技术需要支付专利费用。
从研制开发难度来看,由于R-1234yf可以直接在R-134a系统的基础上延续开发,而CO2系统需要重新开发,因此后者开发难度显著偏高,导致CO2系统的研发成本明显高于R-1234yf空调系统。
综合各方面因素的考虑,目前各车企对制冷剂的选择出现一定的分化。其中美系通用、福特以及法系PSA等都主要采用R-1234yf制冷剂,而德系戴姆勒、大众和宝马等公司主要采用CO2制冷剂。
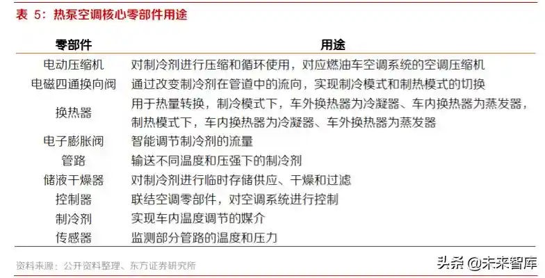
3、热泵空调核心零部件竞争格局新能源车热泵空调零部件众多,新能源车热泵空调主要由电动压缩机、电子膨胀阀、四通换向阀、换热器(蒸发器或冷凝器)、管路总成、储液器、控制器、鼓风机等其他零部件构成。其中,电动压缩机、电子膨胀阀和电磁四通换向阀、换热器、管路总成是热泵空调的核心零部件。

电动压缩机主要由电动机和压缩机构成,主要用于对制冷剂进行压缩和循环使用,根据压缩机种类的不同,电动压缩机可分为涡旋式、斜盘式和旋叶氏,涡旋式压缩机凭借着效率高、噪声小、运转平稳、成本低等优点,成为目前国内新能源车电动压缩机的主流。
电磁四通换向阀由电磁阀和四通换向阀构成,通过改变制冷剂在管道中的流向,实现制冷模式和制热模式的切换,是热泵空调实现制冷制热一体化的关键。经电动压缩机初步处理的制冷剂,需通过四通换向阀,到达车内换热器或车外换热器进行二次处理。
热泵空调换热器主要用于热量转换,制冷模式下,气体流经四通换向阀后,进入车外换热器,此时车外换热器作为冷凝器对制冷剂进行降温降压。随后,制冷剂流经车内换热器时,车内换热器作为蒸发器,将雾化制冷剂蒸发,实现车内降温。制热模式下,气体流经四通换向阀后,进入车内换热器,此时车内换热器作为冷凝器对制冷剂进行降温降压,对车内释放热量。随后,制冷剂流经车外换热器时,车外换热器作为蒸发器,将制冷剂加热蒸发。
电子膨胀阀主要用于智能调节制冷剂的流量,温度传感器将蒸发器温度情况发送给空调电脑,空调电脑经过分析,改变流经电子膨胀阀的制冷剂流量,热泵空调的电子膨胀阀与燃油车空调内的热力膨胀阀相对应。
新能源车空调管路主要用于输送气态或液态制冷剂,根据制冷剂种类不同、温度不同、压强不同,需要配置不同空调管路。在热泵空调系统高压侧需要安装高压管路,低压侧安装低压管路。根据制冷剂输送过程,高压侧为电动压缩机到储液干燥器部分,低压侧为储液干燥器到电动压缩机部分。
储液干燥器主要由储液罐、干燥剂、过滤器构成。其中储液罐用于临时存储高压液态制冷剂,根据蒸发器工况,随时调节供应制冷剂。干燥剂主要用于吸收制冷剂中的水分,减少水对金属的腐蚀和对膨胀阀的堵塞。过滤器主要用于对维修、制造制冷系统时未处理干净的杂物进行过滤,避免管道堵塞和金属腐蚀。
空调控制器用于联结热泵空调的各个零部件,通过传感器,空调控制器能够获取空调系统的运行情况。另一方面,空调控制器通过CAN与空调控制面板进行通讯,收到驾驶员的指令要求,对空调系统进行调节。
热泵空调制冷剂是实现对车内温度调节的媒介,通过改变制冷剂温度,即放热或吸热过程,实现对车内环境热量的吸收或释放。目前热泵空调制冷剂主要包括R-134a、R-1234yf以及R744(CO2),R-134a制冷剂由于温室效应较强被逐步淘汰,CO2未来有望成为热泵空调主流制冷剂。

3.1电动压缩机:海外龙头为主,国内进入合资车企配套份额较低
汽车空调压缩机技术路线主要包括斜盘式、旋叶式以及涡旋式三种。斜盘式压缩机是传统汽车的主导技术路线,工艺成熟,成本低,效率较高,占据了传统汽车的主流市场份额;旋叶式压缩机体积和质量小,更适用于微型车中使用;涡旋式压缩机没有往复运动,效率比较高,且噪声小、运转平稳,但对工艺要求相对更高。
在新能源汽车上,由于没有燃油发动机,为配合高速电机的运转,涡旋式电动压缩机成为主流技术路线,主要因为其具备的高效率和高转速承受力。同时涡旋式电动压缩机可以通过电控单元调节电机的速度以提高空调系统效能,降低整体能耗,因而更适合新能源汽车使用。
按照电驱动方式的不同,电动压缩机又可以进一步区分为独立式、非独立式以及混合驱动式三种类型。独立式电动压缩机由电动汽车电机直接带动空调压缩机制冷,可以使之在恒定转速下运行,不会受整车运行状况影响,结构紧凑,适用范围较大。非独立式压缩机通过带轮由驱动电动机带动,但不能独立控制,且对整车动力影响较大。混合驱动式则主要是运用于混合动力车型。整体而言,独立式和混合驱动式是电动压缩机的主流技术路线。

从汽车空调压缩机的整体竞争格局来看,全球市场集中度已经较高。汽车空调市场份额靠前的供应商主要有日本电装、日本三电、汉拿、奥特佳以及法雷奥等,市场份额分别达到32%、21%、14%、9%和9%,合计市场份额达到85%。
从配套客户情况来看,包括电装、三电、汉拿以及法雷奥等在内的国际龙头,下游客户基本涵盖德系、日系、美系等主流整车厂商,配套范围较大,奥特佳则主要配套国内自主品牌客户为主。
在配套方式上,海外龙头供应商在单独配套汽车空调压缩机的基础上将压缩机产品集中到汽车空调总成、冷却模块总成等汽车热管理总成产品中,以提升产品的附加值。由此,电装、汉拿、法雷奥等供应商不单是全球汽车空调压缩机的主要供应商,也是全球汽车热管理行业的龙头公司。

在电动压缩机领域,海外龙头公司领先程度较大。从市场份额的情况来看,海外龙头公司电装、三电以及汉拿分别占据了55%、15%和14%左右的市场份额,合计达到约84%;国内公司中奥特佳占据了约7%的市场份额,与海外公司仍存在一定的差距。
从技术路线上来看,日本电装作为全球领先的压缩机供应商,其电动压缩机技术同样处于全球领先位置,在技术路线上覆盖独立式、混合驱动式等多种路线,下游配套丰田、本田、大众、戴姆勒、现代等多个整车厂的纯电动及混动车型。日本三电、法雷奥等公司也在电动涡旋式压缩机领域具有较深的技术积累,进而占据了较大的市场份额。
国内公司中,奥特佳布局电动涡旋式压缩机的领域,并将电机、控制器与压缩机组成整体进行开发,使之成为新能源车的重要执行单元。
国内汽车空调压缩机供应商主要可以分为合资品牌和自主品牌两类,其中合资品牌市场占有率60%左右,自主品牌市占率在40%左右。合资品牌主要包括上海马勒(原上海三电贝洱)、汉拿伟世通(上海)、烟台首钢丰田等公司,自主品牌主要包括奥特佳、牡丹江富通以及重庆建设等公司。
合资品牌中,上海马勒是由华域汽车与德国马勒共同出资成立的合资公司,主要从事汽车空调系统、发动机冷却模块及组件、新能源产品的研制销售。上海马勒在国内汽车空调压缩机领域处于较为领先的位置,主要客户包括上汽集团、上汽大众、上汽通用、一汽大众、华晨宝马等。汉拿伟世通(上海)目前是由韩国汉拿公司控股的零部件企业,其汽车空调压缩机下游客户主要包括通用、福特、本田、日产等整车厂。烟台首钢丰田是由首钢集团、电装、丰田以及烟台东星等4家公司合资成立的汽车空调压缩机制造商,下游客户主要包括丰田和本田等。
自主品牌中,奥特佳是国内最大的汽车空调压缩机供应商,2019年其压缩机销售量达到530.8万台,市占率21%左右。奥特佳的下游客户以自主品牌客户为主,主要包括上汽通用五菱、比亚迪、奇瑞汽车、吉利汽车等,同时积极拓展合资品牌客户。牡丹江富通汽车空调压缩机下游客户主要包括汉拿伟世通(南昌)、陕重汽等,2016年奥特佳完成对牡丹江富通的收购。重庆建设是一家国有控股的汽车空调压缩机供应商,具备年产300万套车用空调压缩机的产能,下游客户主要包括长安汽车、长安福特、长城汽车、江淮汽车、吉利汽车等。
国内电动压缩机领域,主要供应商也积极布局。2018年底,马勒中国在常熟增设研发中心,大力开发电动交通创新方案,并在苏州签署三期厂房假设,专门用于电动压缩机的生产。奥特佳立足于本土市场,电动压缩机产品主要配套自主车企。
目前全球领先的电动压缩机供应商主要包括日本电装、日本三电、韩国汉拿、法雷奥以及国内的奥特佳,因此包括特斯拉以及大众集团在内的电动压缩机供应商主要以这些龙头公司为主。
特斯拉的电动压缩机供应商主要为日本电装以及韩国汉拿配套,其中电装主要配套ModelS以及ModelY,汉拿主要配套ModelX以及Model3。大众集团的电动压缩机供应商包括法雷奥、日本电装、日本三电以及奥特佳等。其中法雷奥配套大众欧洲高尔夫等车型,电装配套高尔夫、帕萨特、迈腾等多个车型;三电配套大众朗逸纯电车型等;在大众MEB平台方面,预计未来也将延续原先主要的电动压缩机供应商。
整体而言,电动压缩机的头部供应商凭借先进的产品技术和良好的产品品质,占据了头部整车厂的主要市场份额。

3.2电子膨胀阀、四通换向阀:国内自主企业三花智控份额较高
全球电子膨胀阀的市场集中度较高,自主品牌和外资品牌均占据了重要的市场份额。国内电子膨胀阀供应商主要包括三花智控和盾安环境,海外供应商主要包括日本不二工机、日本鹭宫、丹弗斯、派克等。从市场份额上来看,三花智控、不二工机、盾安环境三家公司分别占据了全球电子膨胀阀近39%、33%和18%的市场份额,合计约90%,市场份额高度集中。
三花智控目前是全球领先的热管理系统产品供应商,产品覆盖制冷空调电器零部件及汽车零部件两大行业。公司汽车电子膨胀阀下游客户涵盖法雷奥、马勒、大众、奔驰、宝马、沃尔沃、丰田、通用、吉利、比亚迪、上汽等全球主流整车厂以及一级零部件供应商。不二工机(FUJIKOKI)总部位于日本,是全球著名的家用、商用以及车用空调系统电控和机械类阀门制造厂商。
不二工机在全球设有11处生产基地,其中6个位于日本本土以外,产品包括汽车空调热力膨胀阀、截止阀、电子膨胀阀等各种阀类及控制器等。不二工机下游客户涵盖日系、韩系、欧系、美系以及中国等各大市场。

国内电子膨胀阀主要由三花智控、不二工机、盾安环境和佛山华鹭(日本鹭宫子公司)四家公司所占据,基本占据全部市场。具体来看,三花智控和不二工机基本占据了40%的市场份额。

四通换向阀最早由美国兰科公司于上世纪50年代发明,之后全球四通换向阀市场基本都由兰科公司占据。国内公司三花智控在1990年代研制成功四通换向阀,并实现量产。凭借技术进步以及成本优势,以三花智控为代表的公司逐步进入全球市场四通换向阀市场;2007年,三花智控收购兰科公司,逐步成为全球领先的四通换向阀供应商。
目前,在全球电磁四通换向阀市场中,三花智控和盾安环境占据双寡头的位置,市场份额分别达到约49%和40%,处于绝对领先的位置。
在汽车热泵空调领域,电磁四通换向阀的主要供应商为三花智控旗下三花汽零、日本的不二工机、日本TGK、德国埃格霍夫等。日本TGK是一家主要从事主要生产汽车空调部件和汽车控制系统部件的公司,市场主要集中于日本、韩国、中国及欧洲。德国埃格霍夫主要生产汽车空调部件生产,产品主要供应欧洲市场和中国市场。三花智控在汽车热泵空调的电磁四通换向阀领域也处于领先的地位,全球市占率超过50%。

3.3换热器:国内企业逐步进入国际车企配套
国外新能源车热泵空调换热器市场主要生产企业有德国贝洱、日本康奈可、日本电装、美国德尔福和法国法雷奥。这些公司大多为综合性汽车零部件企业,业务除换热器外,还覆盖了电动压缩机、热泵空调系统等产品,如日本电装、韩国翰昂等。个别企业专注于汽车热管理零部件,比如德国贝洱主营汽车空调和发动机的冷却产品,2013年贝洱热管理业务被马勒收购。
多数热泵空调换热器企业下游客户以本地车企为主,比如德国贝洱为奔驰、宝马、大众等德系车企供应,日本电装是日本丰田的供应商,法国法雷奥的热泵换热器主要供给法国PSA和法国雷诺。部分热泵空调换热器生产企业下游客户在本地车企的基础上有所拓展,比如日本康奈可在日产的基础上,拓展了多个国际客户,如通用、宝马、福特等,由于韩国缺少本地知名车企,韩国翰昂热泵换热器产品主要供给国际大型车企,如福特、通用、宝马和大众。
国内新能源车热泵空调换热器市场主要生产企业有两类,一是内资汽车零部件厂商,包括银轮、扬州水箱、山东厚丰、长江电工等,二是合资换热器生产商,主要包括上海贝洱、天津电装、上海德尔福、富奥翰昂等。
内资企业是国内汽车热泵空调换热器产品的一大主力,银轮股份是国内热泵空调换热器企业,在热泵空调换热器领域生产多种产品,包括冷凝器、蒸发器等。山东厚丰是一家专门生产汽车热管理产品的企业,除换热器外,产品还包括新能源车空调模块、散热器等。
我国热泵空调换热器供应商除了国内客户外逐步拓展至海外客户。如银轮股份2020年3月拿到上海特斯拉汽车热交换模块订单,彰显了公司在国内热交换领域的领先地位。
合资热泵换热器厂商主要由国际换热器巨头和国内的车企或汽车零部件公司组建,与车企共同组建的合资企业有东风贝洱、一汽法雷奥。与汽车零部件公司共同组建的合资企业有电装富奥、上海德尔福。

3.4热泵空调管路:国内企业技术突破,有望占据一定市场份额
新能源车热泵空调的管路分为高压管路、低压管路。在热泵空调系统高压侧需要安装高压管路,低压侧安装低压管路。根据制冷剂输送过程,高压侧为电动压缩机到储液干燥器部分,低压侧为储液干燥器到电动压缩机部分。
海外汽车空调管路的供应商主要以汽车热管理部件的龙头企业为主,全球汽车热管理部件的龙头公司主要包括电装、马勒贝洱、法雷奥、汉拿、大陆集团、伊顿、马瑞利等公司,下游客户涵盖了全球主流的整车厂商。康迪泰克是大陆旗下公司,主营各类汽车管路产品,包括汽车空调管路、连接件、软管总成、硬管总成等。

国内从事汽车空调管路业务的公司包括克来机电、腾龙股份、上海汽车空调配件(SAAA)、康迪泰克大洋管件(长春)、常州盛世达、汉拿伟世通空调(南昌)等公司,其中多家公司是海外零部件公司在国内的合资公司。
腾龙股份下游客户包括神龙汽车、五菱、本田、比亚迪等整车厂,法雷奥、贝洱、伟世通等汽车零部件公司。烟台东星是内资企业,主营汽车管路,下游主要客户为广汽本田、郑州日产、上海通用等整车企业。
SAAA是中外合资企业,主营汽车空调管路、发动机吸油管和动力转向管。下游主要客户有整车厂商,包括上海通用、一汽大众、神龙汽车、上海汽车、奇瑞汽车,以及汽车零配件供应商,如德尔福、贝洱。
克来机电是新进入汽车空调管路市场的企业,2019年,克来机电组建了二氧化碳空调管路研发团队,并实现技术突破,目前正在募资建设二氧化碳空调管路项目生产线。克来机电主营是汽车零配件及汽车自动化设备,下游客户包括整车厂商和汽车零部件公司两大类,其中以大众系、博世系、延锋江森公司为主。
康迪泰克是大陆集团的合资企业,同时是一汽大众关联公司,主营汽车空调管路、燃油管路等管路产品。下游主要客户包括大众、一汽轿车、奔驰、宝马等乘用车企业,以及林德叉车、阿特拉斯等工程用车厂商。
盛士达由上海大众、易通机械等企业合资成立,主营产品相比其他汽车空调管路企业更为宽泛,包括汽车空调管、汽车配件、传感器等。伟世通南昌由江铃和汉拿伟世通合资成立,主营汽车空调系统和汽车空调管路。下游客户包括江铃、长安福特、奔驰等整车厂,以及伟世通、南方英特等。电装在天津设立了子公司天津电装,主营汽车空调管路。随着业务规模扩大,电装在广州等地设立分公司扩大产能。电装空调管路下游客户主要为日系车企,如本田、丰田等。

热泵空调使用二氧化碳制冷剂是未来发展趋势,将二氧化碳作为制冷剂会对热泵空调系统的管路等零部件要求较高,比如,管路运行工作压力是传统空调系统的10倍以上。因此,二氧化碳空调管路产品大多处于研究开发阶段,目前二氧化碳空调管路市场仍处于发展初期。
2019年克来机电子公司上海众源组建了二氧化碳热泵空调管路系统的研发团队,该团队研发的新产品能够目前二氧化碳管路系统存在的二氧化碳泄露问题。2020年1月,众源募集资金准备建设二氧化碳空调管项目,预计达产后,产能可达5万套/年。
腾龙股份是国内汽车空调管路龙头,2020年6月,开始募集资金扩大汽车空调管路产能,同时布局二氧化碳汽车空调管路技术,为公司未来管路产品的扩张打下基础。
康迪泰克开发的二氧化碳空调管路产品已在国外实现量产,并通过主机厂的审核。目前,康迪泰克已经与德国本土主机厂签订二氧化碳空调管路协议,并在部分车型上实现批量应用。

新能源车热泵空调系统结构相对复杂,技术难度较大,对供应商的综合实力要求更高。在国际供应商中,电装、法雷奥、马勒、翰昂等热管理巨头均已经推出相关热泵空调产品,并配套相关车型。国内公司中,汽车热管理领域中包括三花智控、银轮股份、奥特佳、克来机电、华域汽车等公司在内的零部件公司积极布局热泵空调系统。各家公司结合自身的竞争优势,布局热泵空调系统产业链的各个环节;部分公司则逐步拓展热泵空调系统整体产品的研制。

国内热泵空调系统产品供应商已逐步进入下游客户配套体系。
三花智控以电子膨胀阀、四通换向阀等为热泵空调系统的核心产品,下游已经进入特斯拉、通用汽车等整车企业配套,同时公司电子膨胀阀等产品还进入法雷奥、马勒等热泵空调一级供应商体系,间接为下游整车企业供应热泵空调零部件产品。
银轮股份在基于换热器领域的技术优势,换热模块已经进入特斯拉供应链,同时公司自主研制热泵系统产品,目前已经获得了江铃新能源车GSE热泵空调、吉利PMA-2平台(SMART车型)热泵空调项目定点。
奥特佳是国内和全球领先的汽车空调压缩机供应商,目前其电动压缩机产品下游进入德国大众MEB平台的的欧洲供应链。
克来机电主要拓展CO2空调系统管路产品,目前大众汽车正积极推动CO2空调制冷剂的使用,未来MEB平台ID系列电动车都将采用CO2空调制冷剂。大众汽车是克来机电的核心客户,公司未来有望进入大众MEB平台配套。
华域汽车旗下的华域三电的热泵空调系统已较为成熟,目前已经配套荣威Ei5、MARVELX等车型。

新能源汽车的发展催生了热泵空调系统市场,未来在随着新能源车销量规模的扩大,新能源车热泵空调市场份额有望逐渐提升,布局热泵空调零部件公司有望受益,国内企业有望通过部件的竞争优势和客户的配套优势获得一定市场空间,其盈利和估值有望双升。
……
获取报告请登录未来智库。